關于開展律師事務所2017年度財務審計工作的通知
時間:2018-02-07?
點擊:
次
來源:未知
各律師事務所:
為了促進律師事務所規范執業行為,加強內部管理,保證律師事務所年度考核和律師年度考核工作的順利進行,根據《中華人民共和國律師法》、司法部⒛16年修訂的《律師事務所管理辦法》及北京市司法局制定的《北京市律師事務所管理辦法實施細則》相關規定,現將開展律師事務所⒛17年度審計工作有關事項通知如下:
一、 審計對象
2017年7月1日(不含7月1日〉以前批準成立的律師事務所均需參加⒛17年度審計工作,以《北京市司法局批文》印發時間為準。
二、審計時間
2018年2月9日至茌月28日
三、審計內容
1業務收入、支出情況;
2利潤分配情況;
3固定資產及流動資金情況;
4合伙人個人所得稅繳納情況;
5律師事務所注冊資金狀況;
6社會保險繳納情況;
7執業風險金提留情況;
8盈余公積金提留情況;
9往來款項情況;
10各種票證、帳簿規范情況;
1l與員工簽訂聘用合同情況;
12財務人員崗位資格情況;
13律師事務所財務管理規范情況;
14審計機構需要律所提供的其他相關資料。
.....
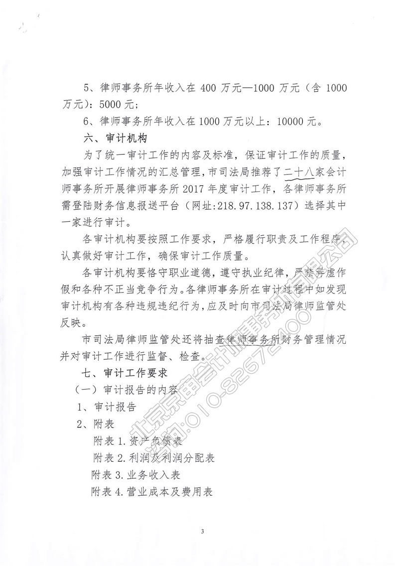
詳細內容請參考下圖




【審計聯系】
北京京審會計師事務所有限公司
聯系人:李老師
電話:010-82672400

?English